Ciudad de Buenos Aires, lunes 31 de octubre de 2022
Estimados lectores,
Les comunicamos que, a través de la resolucion conjunta (AFIP/Sec.Com) Nº 5271, (y como es de público conocimiento) se dieron de baja los sistemas denominados “SIMI” y “SIMPES”.
NUEVO SISTEMA: SIRA
Este sistema resulta aplicable a los importadores inscriptos en los Registros Especiales Aduaneros afectando a las importaciones definitivas que realicen.
¿QUE INFORMACION ANALIZARA PREVIAMENTE ·AFIP?
- La situación sobre posibles incumplimientos o irregularidades
- Perfil de riesgo
- La CEF (capacidad económica financiera)
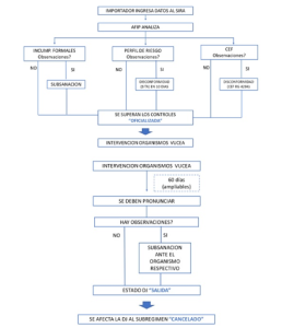
Compartimos grafico desarrollado para la editorial de Errepar por el Dr. Feliz J. Rolando, el cual describe perfectamente los disantos estrados que se puedan dar:

NUEVO SISTEMA: SIRASE
Se reemplazo el SIMPES por el nuevo sistema SIRASE, el cual debe ser utilizado por todo aquel que deba realizar pagos al exterior, ya sea por cuenta propia o de terceros.
¿QUE INFORMACION ANALIZARA PREVIAMENTE ·AFIP?
- La situación sobre posibles incumplimientos o irregularidades
- La CEF del importador a través del respectivo sistema
Superados dichos pasos, esta información se pondrá a disposición de la Secretaría de Comercio y del BCRA para que se analice la presentación efectuada en los sistemas de monitoreo y trazabilidad.
¿QUE ES EL CCUSE?
Es una obligación para todas las entidades financieras autorizadas por el BCRA, donde deben registrar el importe en pesos del total de cada una de las operaciones cambiarias que realicen los operadores del MULC.
La obligación de registrar en el CCUCE alcanza a las operaciones de venta de moneda extranjera para:
- Cancelar operaciones que hubieran sido previamente registradas mediante una SIRA (en estado “salida”) + en el sistema SIRASE (en estado “aprobada”) y
- Los despachos de importación oficializados y destinaciones de ingreso a zona franca (ZFI)
NOTA: Esta información es de interés general y no constituye una opinión legal al respecto. Ante cualquier duda consultar con EL ESTUDIO.
Sumamos valor! #biestudio